Object model

1 minute read

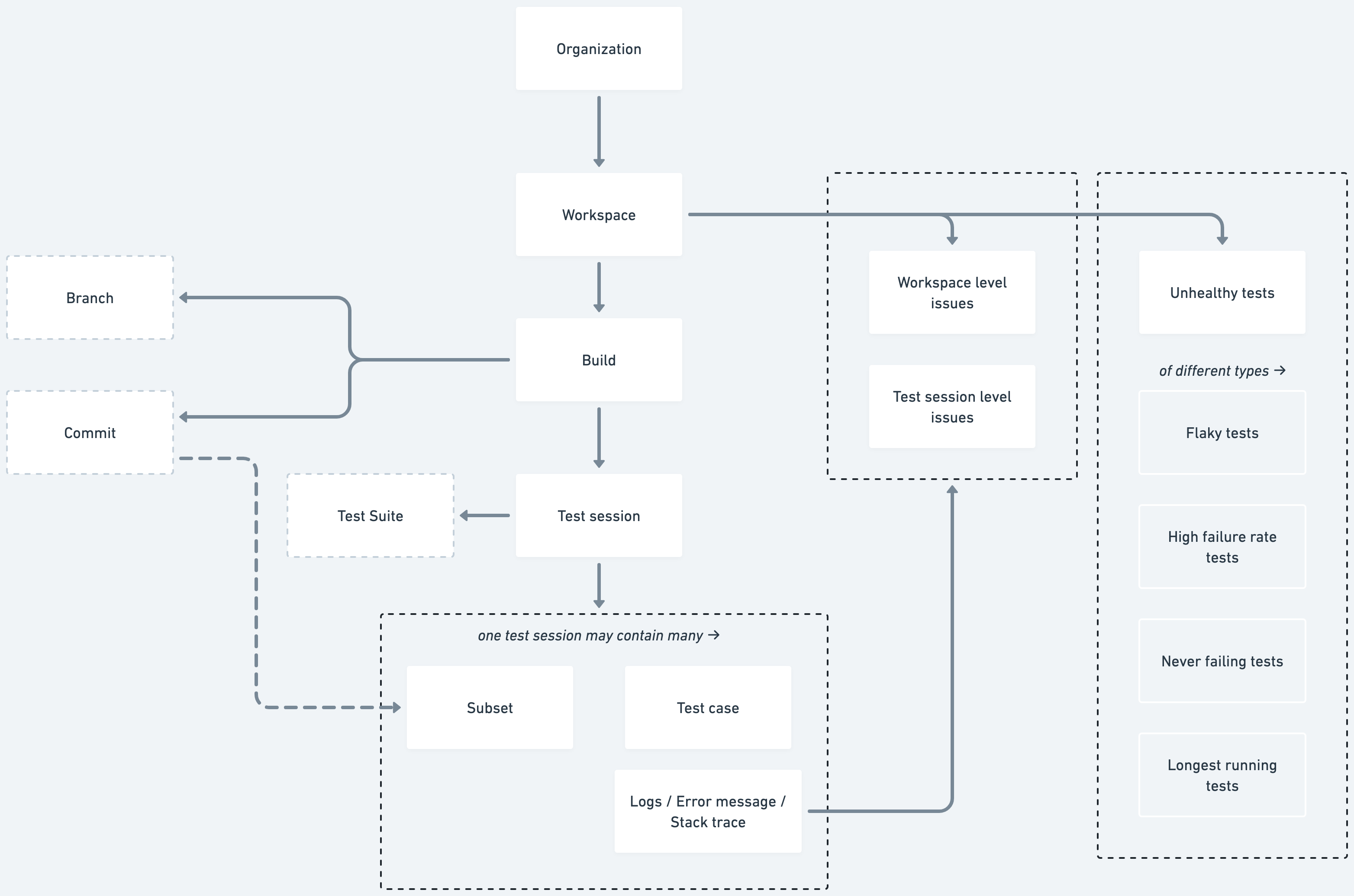
CloudBees Smart Tests’s object model includes concepts that reflect objects in your development/CI environment (like Build and Test Session) alongside objects which are value-add concepts unique to CloudBees Smart Tests like Subset and Insight.

The diagram below illustrates how these objects relate to one another: which entities own others, which ones are associated only as context, and how information flows through the system. It is intended to help build a clear mental model of the product and understand the role of each entity you interact with.

object model v2

For more information, refer to: